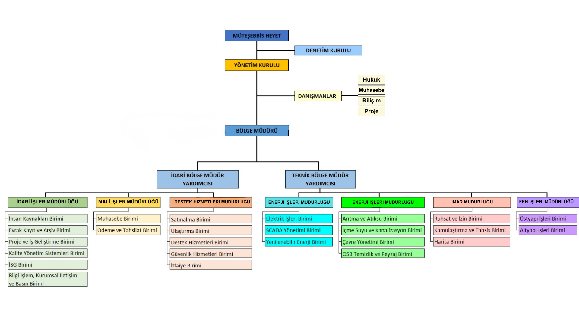
Organizasyon Şeması
Gönen OTB

BALIKESIR GÖNEN
SERA ORGANİZE TARIM BÖLGESİ

Balıkesir Gönen
Sera Organize Tarım Bölgesi

Tel: 0533 064 29 81

bilgi@gonentdiosb.org.tr
gonentdiosb@gmail.com

Balıkesir İl Tarım ve Orman Müdürlüğü
Paşaalanı Mahallesi Gaffar Okkan Caddesi No: 47
Karesi / BALIKESİR

KEP: gonentdiosb@hs01.kep.tr

© 2025 - GÖNEN OTB